<< Back to search results

20
 1 votes - Education - First release: 2020-08-31T07:00:00Z

Screenshots


Description - 4+

• Learn about key biochemical and physiological functions of the liver, small intestine, kidney, heart, skeletal muscles, bone marrow, pancreas, stomach, lungs and brain.

• Learn the important biochemical metabolic pathways, metabolites, enzymes and hormones that are responsible for the function of the organs and for the exchange of substances within and between the organs. 

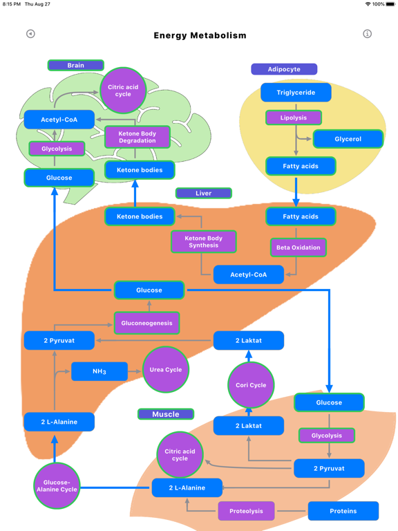
• Tap on blue highlighted text passages or on green bordered buttons to get additional information.

• The operation is self-explanatory and intuitively understandable.

• This app is aimed at students of biochemistry, medicine, biology, chemistry, biotechnology and pharmacy.

Features

• Metabolism: carbohydrates, lipids, amino acids, ketone bodies, bile acids, etc.
• Gas exchange: alveoli, hemoglobin.
• Digestion: proteins, carbohydrates, fats.
• Signal transduction: neurons, synapses, ionotropic and metabotropic receptors, neurotransmitters, G-proteins, second messenger, etc.
• Immune response: B cells, T cells, NK cells, granulocytes, monocytes, platelets, erythrocytes, immunoglobulins, complement system, MHC

• Diagrams: Cori cycle, gluconeogenesis, glycolysis (liver), glucose alanine cycle, β oxidation, fatty acid synthesis, mevalonate pathway, squalene synthesis, cholesterol synthesis, electron transport chain, malate aspartate shuttle, citrate cycle, energy metabolism, Urea cycle, lipid transport, bile acid metabolism, lipolysis, lipogenesis, ketone body synthesis, ketone body breakdown, fructose metabolism, glycerol metabolism, glycogenesis, glucose activation, autoglycosylation of glycogenin, UTP replenishment, Glycogenolysis (liver), glycogenolysis (muscle), amino acid deamination, amino acid degradation pathways, glucagon signaling pathway, regulation of blood sugar levels, pentose phosphate pathway, IMP, AMP and GMP synthesis, adrenaline synthesis, renin-angiotensin-aldosterone system, Calcitriol biosynthesis, photolysis of 7-dehydrocholesterol, breakdown of glutamine, GABA breakdown, glutathione synthesis, glutamine synthetase, creatine synthesis, breakdown of XMP, GMP, AMP and IMP, anaerobic glycolysis, ATP regeneration, hematopoiesis.

• No registration is required.
• No telemetry data are recorded!