CTisus Adrenal Mass Checklist app icon - Medical app for iPhone

CTisus Adrenal Mass Checklist

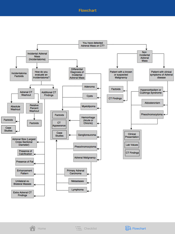
Analyze masses with structured guidance

Elliot Fishman

5
(6 ratings)
Medical Free iOS 15.0+

iPhone Screenshots

iPad Screenshots

Description

Learn to evaluate masses using structured analysis techniques. Identify key features of different lesions for accurate diagnosis. Understand how lab values complement imaging for definitive results.

This App is designed to help the radiologists improve their capabilities for the analysis of known or suspected Adrenal masses. After reviewing this program, the user will: 1-understand the importance of a structured approach to the evaluation of an adrenal mass. 2-better understand the key features of various adrenal lesions that allow us to make a specific diagnosis. 3-understand the role of lab values and how they supplement imaging studies and provide a more definitive diagnosis. 4-improve your ability to analyze a range of Adrenal lesions and recognize the limitations of imaging as well as select pitfalls.

App information from Apple App Store. CTisus Adrenal Mass Checklist and related trademarks belong to Elliot Fishman.